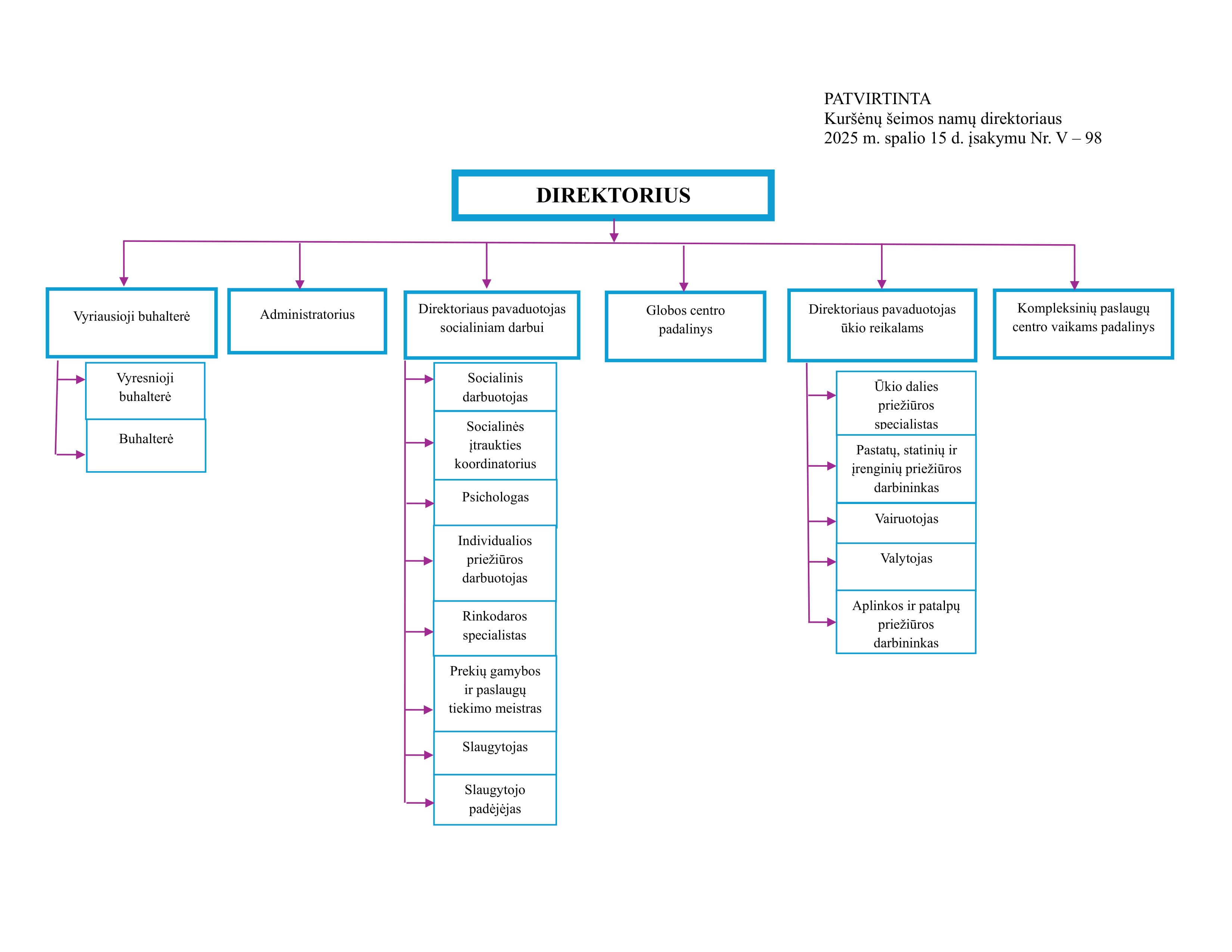
Direktorius
Direktoriaus pavaduotojas socialiniam darbui
Direktoriaus pavaduotojas ūkio reikalams
Administratorė
Vyriausiasis buhalteris
Globos centro padalinys
Kompleksinių paslaugų centro vaikams padalinys
Šeiminiai namai
Krizių centras
Socialinės dirbtuvės
Palydėjimo paslauga jaunuoliams
Socialinis darbuotojas
Palydėjimo paslaugos koordinatorius
Psichologas
Individualios priežiūros darbuotojas
Slaugytojas
Ūkio dalies priežiūros specialistas
Pastatų, statinių ir įrengimų priežiūros darbininkas
Vairuotojas
Lauko ir vidaus priežiūros darbininkas
Valytojas
Virėjas
Naktinis būdėtojas
Vyresnioji buhalterė
Buhalterė
Kompleksinių paslaugų centro
Užimtumo specialistas
Socialinis darbuotojas
Individualios priežiūros darbuotojai
Meno terapeutas
Visuomenės sveikatos priežiūros specialistas
Psichologas
Logopedas
Kineziterapeutas
Ergoterapeutas
Vaikų gydytojas psichiatras
Specialusis pedagogas
Socialinis pedagogas
Psichoterapeutas
Hipoterapeutas
Slaugytojas
Globos centro veiklos vadovas
Valstybinės vaiko teisių apsaugos institucijos atestuotas asmuo
Globos koordinatorius
Psichologas
Press enter or space to select a node. You can then use the arrow keys to move the node around. Press delete to remove it and escape to cancel.
Press enter or space to select an edge. You can then press delete to remove it or escape to cancel.

